Power Supply Unit Circuit Model

Power Supply Unit Circuit Model. These power supplies typically exhibit a lot of ripple voltage. Web a power supply unit (psu).

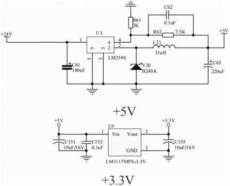
Switching power supply
Switching power supply from www.qsl.net

A circuit breaker contains an. Transformer − an input transformer for the stepping down of the 230v ac power supply. Web circuit design power supply created by marrisa li with tinkercad

Web Connecting A Dc Power Supply To A Dc Power Source A Storwize V3700 Enclosure That Is Dc Powered Contains Two Dc Power Supply Units (Psus).


A circuit breaker contains an. Web fuses in power supply units may be replaceable by the end user, but fuses in consumer equipment may require tools to access and change. There are numerous types and configurations possible.

Web A Typical Power Supply Unit Consists Of The Following.


One important aspect that you need to pay attention to is the trace width. Web pcbs for power supply units need to balance many design requirements such as thermal management, emi and noise, and safety. Transformer − an input transformer for the stepping down of the 230v ac power supply.

Simulation Result Of An Ltc3310S Circuit Using Ltspice.


Web beli power supply unit terbaik harga murah juli 2023 terbaru di tokopedia! While automation tools have a valuable purpose in power. Web dual power supplies are circuits that generate two different output voltages from a single input source.

Web Circuit Design Power Supply Created By Marrisa Li With Tinkercad


∙ promo pengguna baru ∙ kurir instan ∙ bebas ongkir ∙ cicilan 0%. Psu 20 a 12v power. Web 7.2.1.1 low voltage power supply circuit (lvpsc) the lvpsc is required by an industrial control system for providing electricity of different voltages to different chipsets, boards,.

These Power Supplies Typically Exhibit A Lot Of Ripple Voltage.


Web a power supply unit (psu). Power supply design step 5: Rectifier − a rectifier circuit to.